


Finnable
Addressing loan application pain points.
Product Design
UX Audit, Information Architecture, Interaction Design
Lead Designer
UX/UI Designer, Marketing, PM, Leadership
Making loans more transparent and human
We worked with Finnable to address core issues on the app and website to streamline the loan application process for users.
The focus was to simplify steps, introduce a user-friendly interface, and provide clear loan terms with a personalized dashboard for tracking loans and payments.
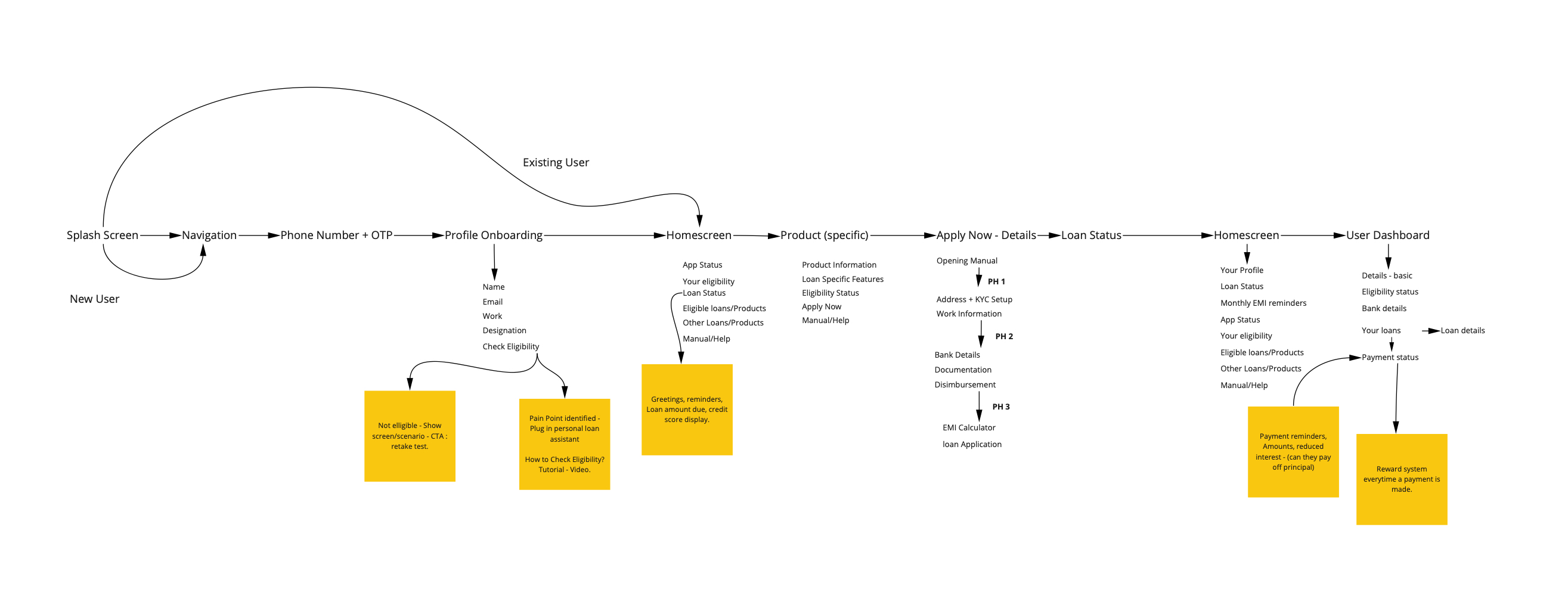
Pinpointing repayment friction

We initiated our process by analyzing each stage of the user journey to identify difficulties during loan repayments.
This deep dive shaped ideation sessions focused on the most critical pain points.
Diagnosing friction across the flow
We examined each interaction within the loan application journey to identify usability flaws.
The audit revealed where trust and clarity needed reinforcement.

Reassurance to excitement

Structuring the flow

Testing alternative landing paths

We compared different sitemap configurations to improve clarity and conversion.
Prototypes as hypotheses
Each wireframe was crafted as a hypothesis and refined against user feedback.

Shortening the journey

Faster decisions with better data

We leveraged existing user data to abbreviate steps while maintaining personalization.
Relatable visual language
Tailored visuals aligned with core demographics and built trust in the experience.
